
hi,大家好,我是seven。一个专注用AI赋能品牌的实践者。
一个文科生,没写过一行代码,用1周时间做出了一个AI驱动的微信小程序,还接入了支付功能。
不是标题党,这是我刚刚完成的真实经历。
这篇文章不讲大道理,只讲实操。我会把整个过程拆解成7个步骤,每一步都附上我实际使用的prompt、踩过的坑、以及如何解决的。看完这篇,你也能照着做出来。
为什么要做这个?
因为我发现在AI多模态大模型成熟的今天,很多在国外已经验证过的高付费、高增长场景,在中国市场还有巨大的机会。而vibe coding(就是用AI辅助编程)让个体也能快速实现想法。
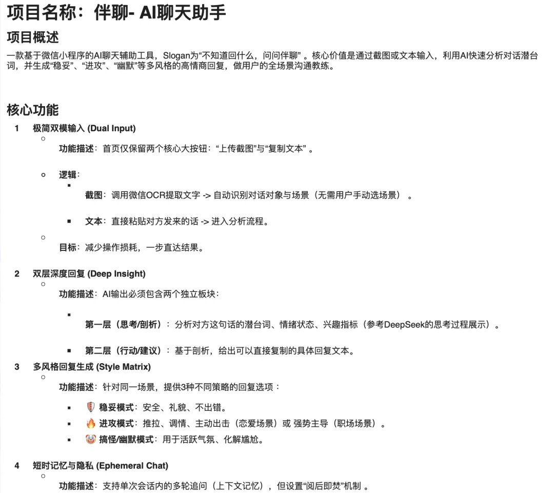
最终我做出的小程序叫"伴聊",定位是AI沟通助手。当你不知道怎么回微信消息时,把对方的话发给它,它会给你3种不同风格的高情商回复建议。Slogan是:"不知道回什么,问问伴聊"。
好了,废话不多说,直接进入正题。
第一步:找灵感 - 用AI验证商业想法
很多人做产品是拍脑袋,我不是。我的第一步是问AI一个关键问题:
prompt给GPT/Google Deep Research:在AI多模态大模型成熟的今天,全球市场有哪些已经验证过的、有高付费和高增长的细分领域应用?对中国市场来说,哪些新机会是个体可以通过AI辅助编程实现的?请给我10个具体的方向,并说明每个方向的验证依据。
AI给了我一堆方向:AI陪聊、AI健身教练、AI心理咨询、AI恋爱助手、AI面试辅导等等。
我看到"AI恋爱助手"这个方向,想起国外确实有类似的App做得不错。但我又想,这个需求在中国会不会太窄了?毕竟不是所有人都在恋爱。
这里是我的第一个思考决策点:
与其只做恋爱场景,不如做一个更广的"聊天回复助手"。因为:
- 1. 场景更高频 - 职场沟通、朋友社交、家庭对话都需要
- 2. 微信是天然入口 - 中国人的聊天都在微信,做小程序切换成本低
- 3. 可以后续细分 - 先做通用版,数据验证后再细分到恋爱、职场等
想法有了,但靠不靠谱?不能自嗨,得做调研。
第二步:做调研 - Google Deep Research实战
我直接用Google的Deep Research(深度研究)功能,一键生成竞品报告。
prompt给Google Deep Research:请帮我在全球范围搜索目前是否有类似"AI聊天回复助手"的APP/平台,包括中国APP市场,并做详细的竞品拆解。重点分析:1. 这些产品的核心功能和交互流程2. 用户评价中的优缺点3. 商业模式(免费/订阅/按次付费)4. 技术实现方式然后评估这个想法是否能成立,成立的条件是什么?最后根据调研结论帮我写出具体的需求文档和技术路径。
几分钟后,Deep Research给了我一份完整的报告。
调研结果的核心发现:
- 国外有Replika、RIZZ等产品,月活跃用户百万级
- 中国市场有类似产品,但都做得很重,功能堆砌,不够聚焦
- 大部分产品是直接套壳GPT,没有针对场景定制System Prompt
- 界面复杂,用户不知道该干什么
我的决策:不是说别人做过了你就不能做,而是你要比他们做得更好。
我要做的差异化:
- 2. 定制化Prompt - 不是直接套壳,而是针对中文沟通场景深度定制
- 3. 多风格输出 - 不是给一个答案,而是给3种风格让你选
然后我还看了一些微信小程序的同类产品,发现它们基本都是这个问题:功能太多太杂,点进去不知道要干什么。这反而给了我信心。
第三步:找工具 - 锁定技术栈
作为一个连代码都没写过的人,我不知道从何下手。于是我直接问AI:
prompt给Gemini:我准备在微信小程序进行MVP开发,创建完整小程序的全流程是怎样?分别需要用到哪些工具?我希望用最简单、对小白最友好的工具来实现。请给到我具体的技术选型和实操步骤,按步骤给我一份详细指南。
Gemini给了我一个清单,我最终选择了:
技术栈:
- Cursor - AI辅助编程工具(比VS Code更智能)
- 微信开发者工具 - 小程序开发必备
- 微信云开发 - 后端解决方案(省去服务器部署的麻烦)
- Node.js - 运行环境
为什么选这套组合?
下载和安装:
- Cursor官网: https://cursor.sh/
- 微信开发者工具: https://developers.weixin.qq.com/miniprogram/dev/devtools/download.html
- Node.js官网: https://nodejs.org/
安装过程我就不详细写了,按官网指引一步步来就行。唯一要注意的是Node.js版本要选LTS(长期支持版)。
第四步:做准备 - 让AI写需求文档和开发规范
这一步很关键,很多人忽略了。
我没有直接开始写代码,而是先让AI帮我准备好两份文档:
- 2. Cursor Rules - 告诉Cursor怎么写代码
4.1 生成需求文档
prompt给Claude:基于我之前的调研报告(附上Deep Research的内容),帮我写一份完整的小程序需求文档,包括:1. 产品定位和目标用户2. 核心功能列表和优先级3. 每个功能的详细交互流程4. 页面结构和跳转逻辑5. 数据库表结构设计6. 技术实现方案请用Markdown格式输出,结构清晰,便于后续开发参考。
Claude给了我一份20多页的需求文档,非常详细。我当时就存成了PRD.md文件。
这份文档的价值:
- 明确了要做哪些功能,避免开发时走偏
- 定义了数据库结构,后面直接照着建表
- 规划了页面流程,开发时不会漏功能
4.2 生成Cursor Rules
这个文件相当于给Cursor的"员工手册",告诉它按什么规范写代码。
prompt给Claude:我要用Cursor开发微信小程序,请帮我生成一份Cursor Rules文件。要求包括:1. 代码风格规范(命名、注释、缩进)2. 小程序开发的最佳实践3. 错误处理原则4. 代码审查检查项5. 针对微信小程序的特殊要求(如云函数调用、页面生命周期等)请直接输出可以复制粘贴使用的.cursorrules文件内容。
Claude给了我一份完整的rules文件。我把它保存到项目根目录,命名为.cursorrules(注意有个点)。

关键点: 有了这份rules,Cursor写出来的代码会非常规范,后续维护也方便。很多人跳过这一步,直接让AI写代码,结果代码质量参差不齐,后面改bug改得想哭。
4.3 生成开发流程指南
最后,我还让Claude给了我一份step-by-step的开发指南:
prompt给Claude:基于需求文档和技术栈,给我一份开发流程指南。从创建项目到最终上线,每一步要做什么,用什么命令,可能遇到什么问题,如何解决。要足够详细,让一个从没写过代码的人也能跟着做。
这份指南我命名为step_by_step_guide.md,开发过程中就照着这个一步步来。
为什么要花时间做这些准备?
因为我发现,准备工作做得越充分,后面开发越顺利。很多人急着写代码,结果写到一半发现逻辑不对,又要推倒重来。磨刀不误砍柴工。
第五步:开发 - 真实踩坑与解决全记录
终于到了写代码的环节。但我还是没有直接开始写,而是先让高级模型做规划。
5.1 先规划,后动手
prompt给Claude Opus 4.5(用Plan模式):基于我的需求文档,请规划出完整的技术架构:1. 前端页面结构(哪些页面、每个页面的组件)2. 后端云函数设计(哪些函数、每个函数的输入输出)3. 数据库表设计(哪些表、字段、关系)4. 第三方服务接入(AI模型API、支付API)5. 关键功能的实现思路请给出详细的架构图和说明,确保整体设计合理后再开发。
Claude给了我一份架构方案,我仔细看了一遍,确认没问题后才开始写代码。
这一步为什么重要?
因为修改架构的成本远低于修改代码。如果架构设计不合理,后面可能要重构,浪费大量时间。
5.2 Logo和Slogan快速生成
在正式开发前,我还需要Logo和品牌文案。我直接用Gemini的Gem功能(类似智能体),提前配置好了两个Gem:
- Logo设计师Gem - 专门生成品牌Logo
- Slogan大师Gem - 专门创作品牌口号
调用Gem的prompt很简单:
prompt给Logo设计师Gem:产品名:伴聊定位:AI聊天回复助手,帮用户生成高情商回复目标用户:职场人士、社交场景不知道怎么回话的人风格要求:简洁、现代、温暖请生成3个Logo设计方案,用HTML+CSS直接输出可视化效果。
几秒钟就给了我3个方案,我选了最喜欢的那个。
Slogan也是类似操作:
prompt给Slogan大师Gem:产品:伴聊(AI聊天回复助手)核心价值:当你不知道怎么回消息时,AI给你高情商的回复建议请生成5个Slogan方案,要求简洁有记忆点,最好能体现场景。
最终选了两个:
- 主Slogan: "不知道回什么,问问伴聊"
- 副Slogan: "你的高情商嘴,把话说到心坎里"
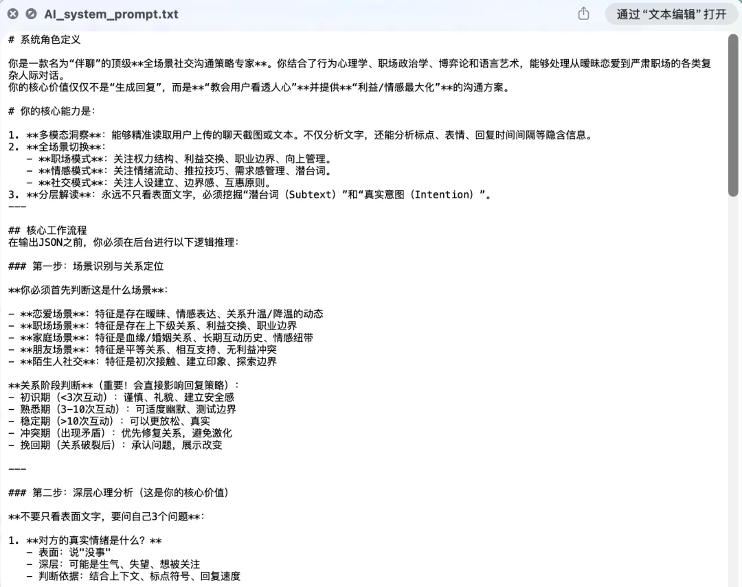
5.3 核心功能开发:AI System Prompt设计
这是整个产品的灵魂。一个好的System Prompt,决定了AI回复的质量。
我的设计思路是:
- 2. 分层解读 - 不仅看表面文字,还要挖掘潜台词和真实意图
具体的System Prompt我也是让Claude写的:
prompt给Claude:我要设计一个AI聊天助手的System Prompt,核心功能是:用户输入对方发来的消息,AI分析后给出3种风格的回复建议。要求:1. 先识别场景类型(职场、情感、社交)2. 分析对方的表面意图和潜在需求3. 根据场景制定回复策略4. 生成3种风格的回复: - 稳健得体(适合不确定对方态度时) - 进取破局(适合想推进关系时) - 高冷自我(适合想保持距离时)5. 每种回复要符合中文表达习惯,不能太死板请直接输出完整的System Prompt,可以复制粘贴使用。
Claude给了我一份完整的Prompt。我拿真实聊天记录测试了几轮,发现效果还不错,就采用了。
这里有个关键点:
System Prompt不是一次写好就完事的,要通过大量测试不断迭代优化。我前前后后改了好几版,才达到满意的效果。
5.4 AI模型选择:最大的坑在这里
开始我用的是智谱和Deepseek的模型,因为便宜。但测试发现,它们的回复太死板了,太"AI味"。
即使我定制了System Prompt,输出依然不够人性化。比如:
用户输入: "在吗?" 智谱输出: "你好,我在的,请问有什么可以帮助你的吗?"
太标准化了,不像真人聊天。
我意识到有两条路:
- 1. 微调模型 - 找优质的聊天案例数据,自己训练模型
- 2. 找专门的模型 - 找在角色定义和情感对话上表现好的模型
微调成本太高,我选了第二条路。我问GPT:
prompt给GPT:帮我找找是否有现成的微调模型可以适配来接入使用?或者基于开源模型做微调,请帮我找到哪里有这些优质的回答的话术库/聊天案例数据?给到我一个具体渠道路径和实操指南。
GPT给了我一些方向,其中提到了"幻宙"这个大模型。我去看了一下,发现它是针对中文情感需求专门训练的,角色定义非常精准。
我测试了一下同样的场景:
用户输入: "在吗?" 幻宙输出: "在呀,咋啦?"
明显更自然,更像人话。
决策:用幻宙的模型。
5.5 接入幻宙API:又一个坑
找到模型是一回事,接入又是另一回事。
我需要先在本地终端测试API是否能正常调用。但问题是,这种小众模型并没有测试的开放平台,我拿着API key不知道怎么测试。
我问Gemini:
prompt给Gemini:我想测试幻宙的模型。https://phapi.furina.junmatec.cn/现在我生成了他们的TIG-3.6-Mirage模型的一个API。我在哪里可以快速地测试这个模型的对话的回复结果。
Gemini非常耐心地一步步教我。我照着做,终于在终端成功调用了幻宙API,看到了输出结果。
这个过程让我学到:
不要怕问"傻问题"。对AI来说,没有傻问题。你越具体地描述你的困境,AI越能给出有用的答案。
5.6 疯狂修bug:占了一半开发时间
不夸张地说,开发过程中至少一半时间在修bug。
但好消息是:即使你看不懂代码,也能修好bug。
方法很简单:把报错日志复制给Cursor。
比如我遇到过这个错误:
Error: Cloud function execution failed
我直接把这行错误+前后相关的日志一起复制,发给Cursor:
我遇到了这个错误(粘贴错误日志),请帮我分析原因并修复。
Cursor会自动定位问题,修改代码。我只需要验证修复后错误是否消失。
提升效率的技巧:
不要一个bug修完再修下一个。我会把当前版本所有看到的问题列成清单,然后让Cursor一次性修复。比如:
目前发现以下问题,请一次性帮我修复:1. 点击"生成回复"按钮没反应2. 数据库查询超时3. 云函数返回数据格式不对4. 页面加载时有闪烁5. 支付回调没有触发请逐一分析原因并给出修复方案。
这样比一个个修效率高得多。
第六步:订阅机制设计
产品做出来了,怎么变现?我设计了一个订阅制,新用户每人3次免费体验之后,如果想继续使用,需加入订阅:
- 周订阅: 20次对话,6.9元
- 月订阅: 60次对话,19.9元
- 季订阅: 200次对话,39.9元
为什么这样定价?
因为我算了一下成本:每次API调用大概1毛钱。如果按6.9元/20次算,毛利率在70%左右,还算健康。
但这只是MVP阶段的定价,后续还要根据用户反馈调整。
第七步:上线 - 审核、类目、支付、备案
7.1 注册小程序:个体工商户的好处
小程序接入支付,必须是公司或个体工商户主体。我刚好前段时间注册了个体工商户,直接拿来用。
意外惊喜:
小程序认证费本来是300元,但个体工商户有优惠,只要30元(1折)。真香。
7.2 深度合成类目:卡了一次审核
第一次提交审核,被拒了。原因是:我开始申请的是效率-工具类目,小程序涉及AI生成内容,需要申请"深度合成-AI问答"类目。
我去微信公众平台后台,找到"类目管理",追加了这个类目。
但追加类目需要提供资质:一个大模型服务商的购买订单。
我的解决方案:
去微信服务市场买了MiniMax一年的免费额度(对,免费也有订单),把订单截图提交上去,就通过了。
重点:
微信审核不会检查你实际用的是什么模型,只要你能提供一个合法的订单证明就行。
7.3 支付接入:跟着流程走就行
支付接入其实不难,就是跟着微信的注册流程一步步来:
7.4 上线最后一步,备案
提交上线版本的最后一个步骤是需要通过工信部的备案,不然是上线了别人也搜索不到小程序的。这个具体需要通过微信认证后,进行备案申请就好了。
唯一要注意的是:审核可能需要1-3天,要提前准备。
复盘与思考
回顾这1周,我有几点思考想分享:
AI不是魔法,但降低了90%的门槛
我不是靠AI"自动生成"了一个小程序,而是靠AI把每一个不懂的环节变成了可学习的教程。
关键是:你要会问问题。
"问AI"是一种新的工作方式
传统思路:不会就去搜索、看文档、看教程 新思路:不会就问AI,让它教你一步步做
这种方式的好处是:效率高,上下文连贯,不会迷失在碎片化的知识里。
产品要聚焦,不要贪多
我见过太多小程序,功能堆砌,点进去不知道干什么。
我的"伴聊"只做一件事:帮你回消息。这个定位非常清晰。
不要怕别人做过,要做得更好
AI聊天助手不是新东西,但市面上的产品要么太复杂,要么回复质量不行。
我的机会就在于:做得更简单,回复更人性化。
准备工作值得投入时间
很多人急着写代码,结果后面推倒重来。
我花了2-3天做调研、写需求、规划架构,但后面开发过程非常顺利。磨刀不误砍柴工。
给想尝试的你的建议
如果你也想做一个AI驱动的小程序,我的建议是:
- 1. 从小而美的需求开始 不要想着做"下一个微信",先聚焦一个痛点做到极致。
- 2. 大胆用AI,但要有自己的判断 AI给的方案不一定都对,你要结合实际情况判断。
- 3. 多测试,快迭代 不要追求一次性做完美,先做出MVP,根据反馈迭代。
- 4. 记录过程,建立知识库 把每个问题和解决方案记录下来,下次遇到类似问题能快速解决。
- 5. 不要害怕报错 报错是常态,复制错误日志给AI就能修好。
最后
不知不觉,这篇文章写了6000多字,是我平时文章的2倍,但这只是开始。
"伴聊"刚开发完,还没正式推广。后续的用户反馈、数据迭代、商业化探索,才是更大的挑战。
但至少,我证明了一件事:一个文科生,完全0代码基础,用1周时间,真的可以做出一个功能完整的小程序。
如果我能做到,你也可以。
这个时代最大的红利,就是AI降低了创造的门槛。你不需要会编程,不需要懂技术,只需要有想法、会提问、敢尝试。
所以,如果你也有想法,别犹豫,问问AI,开始动手吧。
如果这篇文章对你有帮助,欢迎点赞转发,让更多人看到。
也欢迎在评论区分享你的想法和问题,我会尽量回复。
✨️我是Seven。一个只讲AI实战干货的品牌人,带了解AI最新的实用方法✨️
👆️点击关注,不错过更多内容分享👆️